山东省聊城市水城中学

学校概况学校资讯

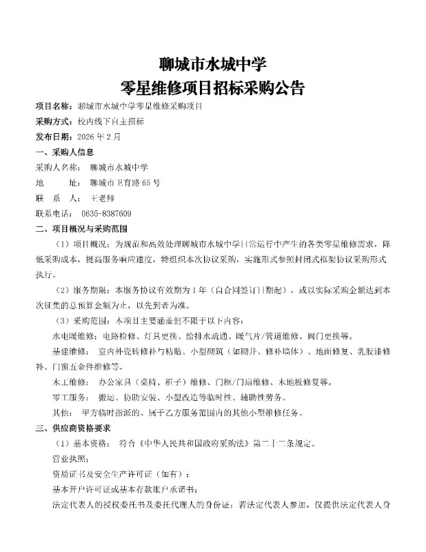
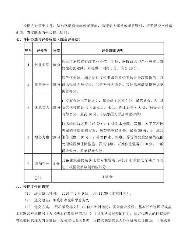
聊城市水城中学零星维修项目招标采购公告

发布时间:2026-02-02 14:41 栏目:学校公告 发布单位:山东省聊城市水城中学 点击量:102 【公开】

评论

还能输入140

用户评论

Copyright© 2021 lcedu.cn. All rights reserved     鲁ICP备06000978号-1        
技术运营支持:天喻教育科技有限公司     客户服务热线:400-1166-112   
举报电话:(0531) 88928653 校园开放平台
学校地址:山东省聊城市市直聊城市卫育路65号     联系电话:0635-8387711     联系邮箱:shuicheng7711@163.com